踔厉奋发齐努力,勇毅前行创佳绩。为适应不断变化的市场需要和经济形势,华体会平台-华体会(中国) 积极调整自身战略,加速推动转型升级,通过科学谋划、统筹协调、狠抓落实、高效推进,在多领域取得新进展、实现新突破,喜报频传!
一、荣获“2022届湖南省造价咨询行业诚信服务精神文明示范企业”荣誉称号
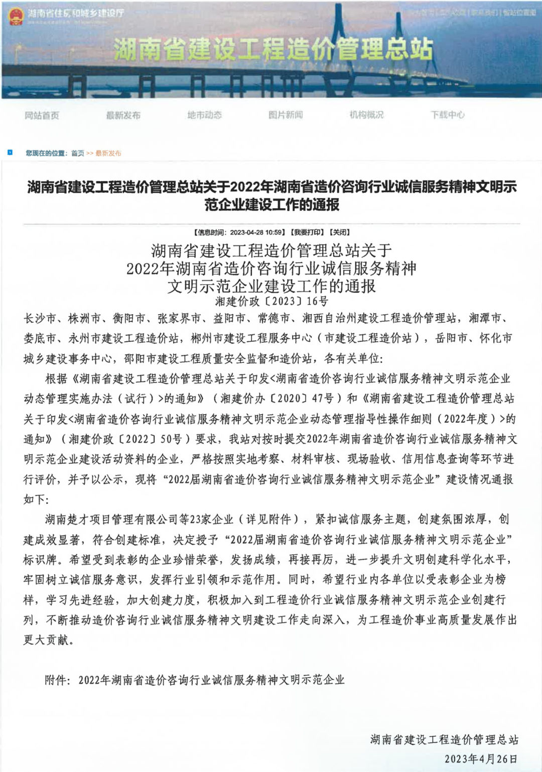
近期,湖南省建设工程造价管理总站官网发布了《关于2022年湖南省造价咨询行业诚信服务精神文明示范企业建设工作的通报》(湘建价政〔2023〕16号),我司荣获“2022届湖南省造价咨询行业诚信服务精神文明示范企业”荣誉称号。


2019年,我司曾作为全省首批六家单位之一获此殊荣,如今的再次获得该荣誉,既是对我司在诚信服务和精神文明建设方面的认可和肯定,同时展现了我司的专业实力和良好信誉。

未来,我司将继续坚持以诚信为基础,努力拓展诚信服务精神文明建设工作的内涵和外延,不断增强员工队伍的思想道德素质和综合业务水平,提升服务质量,提高客户满意度,通过充分发挥示范引领作用,持续推动公司的创新和发展,为行业的良性发展做出更大的贡献。
二、荣获2022年度湖南省政府投资项目代建单位监管评价A级
根据《湖南省政府投资项目代建单位监管评价办法》规定,省、市(州)、县(市、区)发展改革部门对全省2022年度在建代建项目及其代建单位进行了监管评价,我司在本次监管评价中荣获2022年度湖南省政府投资项目代建单位监管评价A级。

政府投资项目代建单位监管评价是政府对代建单位在项目实施过程中的管理进行评估的方式,旨在确保项目的顺利推进和高质量完成。评价结果可以有效体现代建单位的管理水平和综合实力。
此次荣获A级评价,不仅是对华体会平台-华体会(中国) 在项目管理、进度控制、质量管理、安全保障等方面的充分肯定和高度认可,同时也是公司发展的重要战略举措,为公司后续业务发展拓宽思路,为实现多渠道、多元化发展开辟新的路径。
三、职业资格考试创佳绩
作为评价技能人才的重要载体和完善资质维护的重要措施,我司高度重视员工的职业资格考取工作。近日,2023年注册类职业资格考试成绩和职称考试成绩结果陆续公布。截至目前,我司共有2人通过咨询工程师(投资)考试、2人通过一级造价工程师考试、10人通过土建类中级职称考试。

在此,公司向以上通过考试的员工表示热烈祝贺。这些优秀成绩,既是他们个人不懈努力、刻苦学习的结果,同时也反映了公司对人才培养和发展的重视,展现了我司在行业领域的专业实力。
星光不问赶路人,功夫不负有心人。今后华体会平台-华体会(中国) 将持续引导和鼓励员工积极参与注册类职业资格考试和职称考试,并通过人才梯队建设和职业发展通道等方式,将优秀人才纳入到专业技术技能人才队伍中,全面提升公司专业技术水平,增强公司核心竞争力,丰富公司人才储备,为公司高质量发展提供有力的人才支撑。
每一份荣誉都是对过去努力的认可和奖励,同时也是对未来前行的鞭策和激励。下一步,华体会平台-华体会(中国) 将继续秉承着“为客户创造价值、为员工谋求幸福、为政府当好参谋”的企业使命,时刻践行“至诚至专、超越期待、忘我奉献、成人达已”的企业核心价值观,始终坚守“追求卓越、塑造经典”的执业宗旨,持之以恒地追求“成为国内一流的全过程工程咨询服务机构”的企业愿景,不断超越自我、实现更长远的发展目标。
2023-07-10
2023-07-05
华体会平台-华体会(中国) 20周年母亲节特刊:感谢你的一路相伴!
2023-05-14
逐梦新征程,奋斗再出发丨华体会平台-华体会(中国) 二十周年暨五四表彰大会
2023-05-08
2023-05-04
2023-04-13
2023-04-06
2023-04-03
2023-03-12
巾帼心向党,芳华齐绽放——华体会平台-华体会(中国) “三八妇女节”活动
2023-03-08