华体会平台

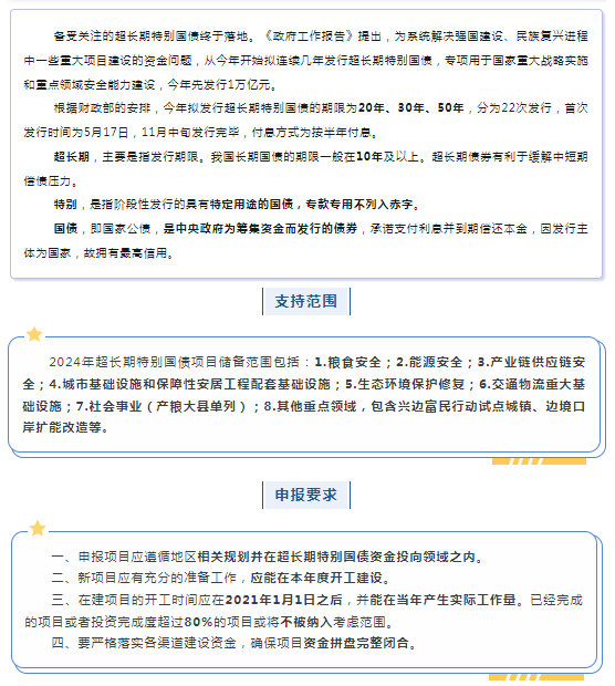
政策解读|超长期特别国债本周首发!

华体会平台-华体会(中国) >行业关注2024年05月22日

image.pngimage.pngimage.pngimage.pngimage.png

最新动态

华体会平台-华体会(中国)
公司简介
董事长致辞
华体会平台
组织构架
发展历程
荣誉资质
业务范围
全过程工程咨询
综合决策咨询
招标采购
造价咨询
项目管理
华体会平台
公司要闻
行业关注
政策法规
党建专栏
学习强国
党群活动
人力资源
业务团队
学习园地
招聘动态
关注万达
联系方式
0731-22291719
0731-22291715
hnwd2005@qq.com